안녕하세요.
요즘 관련 게시글을 주기적으로 올리지 못하고 있는데,
아이디어의 고갈도 조금 있고,,, ㅠㅠ
이런 Enhancement 같은 글을 쓰려니 저의 글을 보고 바로 업무에 적용하실 분들이 혹여나 잘못된 정보를 가져가실까봐 저도 기본부터 조금 공부해서 올리느라, 조금씩 늘어집니다.
꾸준히 업로드하려고 노력은 하겠으나, 약간 더뎌질 수는 있을 것 같기도 합니다.
그럼 시작하겠습니다.
오늘은 제가 까먹고 짚고 넘어간 부분들이 있어 추가로 정보 전달 차 적어봅니다.
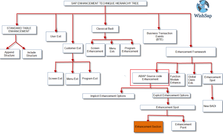
Enhancement는 저번에도 한 번 다뤘던 정보이긴한데 조금 더 세부적으로 다뤄 Implicit까지 알아보도록 하겠습니다.
SAP의 내부적인 Enhancement는 아래와 같습니다.
굉장히 복잡하죠...?
다양하게 알아두면 좋습니다.
사실상 앞서 한 번씩 얘기했던, Exit, BTE 등이 모두 큰 범주에서는 Enhancement에 속합니다.

https://blog.naver.com/sap_y/224115161136
SAP ABAP - Explicit/Implicit Enhancement
안녕하세요. 요즘 관련 게시글을 주기적으로 올리지 못하고 있는데, 아이디어의 고갈도 조금 있고,,, ㅠㅠ ...
blog.naver.com
https://m.blog.naver.com/sap_y/224115161136
SAP ABAP - Explicit/Implicit Enhancement
안녕하세요. 요즘 관련 게시글을 주기적으로 올리지 못하고 있는데, 아이디어의 고갈도 조금 있고,,, ㅠㅠ ...
blog.naver.com
'SAP' 카테고리의 다른 글
| SAP ABAP - 권한없는 Transaction 호출 RS_HDSYS_CALL_TC_VARIANT (0) | 2026.01.07 |
|---|---|
| SAP 공통 - Enhancement, USER EXIT, BAdI, Modification 차이 (0) | 2025.12.26 |
| SAP Certi가 변경됩니다. (0) | 2025.12.26 |
| SAP ABAP - BTE 사용하기 (0) | 2025.12.26 |
| SAP ABAP - ALV 합계라인 내역 변경 (0) | 2025.12.26 |